首页
购课
直播
题库
图书商城
企业团报
资讯
资讯
题库
课程
0
登录
/
注册
学习币:
余额:
我的服务
我的课程
我的题库
我的订单
我的资料
退出登录
二级建造师
招生简章
NEW
资讯
资料
APP下载
工程类
试验检测师&助理
二级建造师
监理工程师
一级建造师
安全工程师
当前位置 >
二级建造师
>
模拟试题
>
施工管理
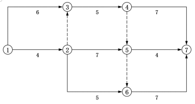
某工程双代号计划如下图所示,其中关键线路是()条。
发布时间:2025年12月16日 16:28
中迅网校
阅读量:2017
某工程双代号计划如下图所示,其中关键线路是()条。
A
4
B
3
C
2
D
1
查看答案
参考答案:
B
参考解析:
关键线路共3条:①→③→④→⑦;①→③→④→⑤→⑥→⑦;①→②→⑤→⑥→⑦。
分享到:
上一题:下列施工现场危险源中,属于第一类危险源的是()。
下一题:根据《标准施工招标文件》,下列施工合同文件解释顺序优先的是()。
相关试题
更多...
某项目部根据项目特点制定了投资控制、进度控制、合同管理、付款和设计变更等工作流程,这些工作流程组织属于()。
已有1213人浏览
编制施工机械台班消耗定额时,对于筑路机在工作区末端调头所消耗的时间,应归为施工机械工作时间中的()。
已有550人浏览
监理人员实施旁站监理时,发现施工企业有违反工程建设强制性标准行为时,应当()。
已有1171人浏览
某清单项目计划工程量为300m³,预算单价为600元,已完工程量为350m³,实际单价为650元。采用赢得值法分析该项目成本正确的是()。
已有727人浏览
某超过一定规模的危险性较大的分部分项工程专项施工方案,专家论证结论为“通过”,同时提出了修改意见。施工单位针对该专项施工方案的正确做法是()。
已有278人浏览
建设项目施工成本考核的主要指标包括()。
已有1311人浏览
关于线性组织结构的说法,错误的是()。
已有1080人浏览
根据《建设工程项目管理规范>GB/T50326-2006,项目管理目标责任书由()制定。
已有1154人浏览
按照施工作业技术交底要求,分项工程技术交底书的编制人和批准人分别是()。
已有276人浏览
某建设工程项目设立了采购部、生产部、后勤保障部等部门,但在管理中采购部和生产部均可在职能范围内直接对后勤保障部下达工作指令,则该组织结构模式为()。
已有1437人浏览
热门资讯
· 2026二级建造师执业资格考试「报名时间」
· 2026年二级建造师执业资格考试「考试科目」
· 2026年二级建造师执业资格考试「题型题量」
· 2026年二级建造师执业资格「考试时间」
· 2026年二级建造师执业资格考试「准考证打印要求」
· 2026年二级建造师执业资格考试「准考证打印时间」
· 2026年二级建造师执业资格考试「准考证打印入口」
· 2026二级建造师执业资格考试「报名流程」
· 2026二级建造师执业资格考试「报考条件」
· 2026年二级建造师执业资格考试「查分入口」
微信服务号
微信扫码关注获取福利
热门新闻
考试资讯
报名通知
直播提醒
重要提醒
检测到您的账号已在其他设备登录,
请重新登录
退出登录
重新登录